日本政策金融公庫の各支店と担当地域【東京都】


監修者:渡部 豪(公認会計士)
KPMGあずさ監査法人で勤めたのち、ベンチャー企業のCFO(最高財務責任者)へ就任。
創業期の会社のデットファイナンス(融資)を複数支援した実績を持つ。
【主な支援実績】
融資額:最大5億円(コンサル会社)
創業融資額:最大6500万円(EC会社)
融資支援実績(累計):300件超
日本政策金融公庫(国民生活事業)では、申込者が自由に支店を選べるわけではなく、支店ごとに担当地域が明確に決められています。
特に東京都は支店数が多く、「一番近い支店」「電話がつながりやすそうな支店」といった理由で申し込んでしまうと、あとから担当支店の再登録手続きが入り、余分な時間がかかってしまうことがあります。創業融資や資金繰りのための融資では、こうしたちょっとした行き違いがスケジュールに影響することもあるため、あらかじめ支店のルールを知っておくことが大切です。
そこで本記事では、日本政策金融公庫(国民生活事業)の担当支店の決まり方から、東京都内の各支店および担当地域の一覧について、分かりやすく解説します。
日本政策金融公庫(国民生活事業)は支店ごとに担当地域が決まっている
原則は「事業実態のある場所」が基準
日本政策金融公庫(国民生活事業)では、どの支店が融資を担当するかはあらかじめ明確に定められています。
申込者が自由に支店を選べるわけではなく、「事業実態のある場所」を基準に、担当支店が自動的に決まる仕組みです。
特に東京都は支店数が多いため、「一番近い支店」「電話がつながりやすそうな支店」「本店のような響きがある支店」といった理由で申し込んでしまうと、管轄違いによる手続きの遅延が発生する可能性があります。

特に創業融資や資金繰り目的の融資では、数週間の遅れが経営に大きな影響を与えることもあるため、スムーズに融資を進めるためにまずは正しく理解しておきましょう。
本店所在地と事業実態が異なる場合の例外ルール
近年、バーチャルオフィスを本店所在地として利用しているケースや、自宅(代表者住所)を事務所として事業を行っている事業者も少なくありません。
このような場合、日本政策金融公庫では形式的な登記住所だけでなく、実際に事業を行っている場所を重視して担当地域を判断します。代表者の住民票住所が自宅兼事務所として使用され、事業実態があると認められれば、その住所が属するエリアの支店が担当支店となるケースがあります。
ただし、判断は個別事情によるため、どの支店が担当になるか分からない場合は、事前に確認しておくことが重要です。
東京都の代表的な日本政策金融公庫支店の連絡先と所在地
東京都には日本政策金融公庫(国民生活事業)の支店が複数存在しますが、ここでは相談件数が多く、検索ニーズの高い代表的な支店を中心に紹介します。
渋谷支店
| 日本政策金融公庫 渋谷支店概要 | |
|---|---|
| 担当地域 | 世田谷・渋谷の各区 |
| 住所 | 東京都渋谷区桜丘町3-2 渋谷サクラステージSAKURAタワー |
| 代表番号 (国民生活事業) | 0570-031502 |
| エリア特性 | IT・広告・スタートアップ系など創業間もない企業が集積 |
新宿支店
| 日本政策金融公庫 新宿支店概要 | |
|---|---|
| 担当地域 | 新宿・中野・杉並の各区 |
| 住所 | 東京都新宿区西新宿1-14-9 |
| 代表番号 (国民生活事業) | 0570-026825 |
| エリア特性 | IT・広告・不動産・サービス等幅広い業種が集積 |
池袋支店
| 日本政策金融公庫 池袋支店概要 | |
|---|---|
| 担当地域 | 豊島・練馬の各区 |
| 住所 | 東京都豊島区東池袋1-24-1 ニッセイ池袋ビル |
| 代表番号 (国民生活事業) | 0570-027352 |
| エリア特性 | サービス・小売り・エンタメ・飲食・営業等の幅広い業種の企業が集積 |
東京支店
| 日本政策金融公庫 東京支店概要 | |
|---|---|
| 担当地域 | 千代田区のうち飯田橋・一番町・岩本町・内神田・内幸町・大手町・鍛冶 町・霞が関・神田淡路町・神田岩本町・神田小川町・神田鍛冶町・神田北乗物町・ 神田紺屋町・神田神保町・神田須田町・神田駿河台・神田多町・神田司町・神田富 山町・神田錦町・神田西福田町・神田東紺屋町・神田東松下町・神田美倉町・神田 美土代町・紀尾井町・北の丸公園・九段北・九段南・皇居外苑・麹町・五番町・神 田猿楽町・三番町・千代田・永田町・西神田・二番町・隼町・東神田・一ツ橋・日 比谷公園・平河町・富士見・丸の内・神田三崎町・有楽町・四番町・六番町、文京 区のうち大塚・音羽・春日・小石川・後楽・小日向・水道・関口・千石・西片・白 山・本駒込・本郷・向丘・目白台 |
| 住所 | 東京都千代田区大手町1-9-4 大手町フィナンシャルシティ ノースタワー |
| 代表番号 (国民生活事業) | 0570-031227 |
| エリア特性 | 大手町に位置し日本経済の中心である千代田区の知的産業・大企業を担当 |
東京中央支店
| 日本政策金融公庫 東京中央支店概要 | |
|---|---|
| 担当地域 | 千代田区のうち飯田橋・一番町・岩本町・内神田・内幸町・大手町・鍛冶 町・霞が関・神田淡路町・神田岩本町・神田小川町・神田鍛冶町・神田北乗物町・ 神田紺屋町・神田神保町・神田須田町・神田駿河台・神田多町・神田司町・神田富 山町・神田錦町・神田西福田町・神田東紺屋町・神田東松下町・神田美倉町・神田 美土代町・紀尾井町・北の丸公園・九段北・九段南・皇居外苑・麹町・五番町・神 田猿楽町・三番町・千代田・永田町・西神田・二番町・隼町・東神田・一ツ橋・日 比谷公園・平河町・富士見・丸の内・神田三崎町・有楽町・四番町・六番町、文京 区のうち大塚・音羽・春日・小石川・後楽・小日向・水道・関口・千石・西片・白 山・本駒込・本郷・向丘・目白台 |
| 住所 | 東京都中央区新川1-17-28 |
| 代表番号 (国民生活事業) | 0570-026103 |
| エリア特性 | 中央区・港区を担当しクリニック・コンサルや銀座周辺の飲食・美容等の富裕層商圏を担当 |
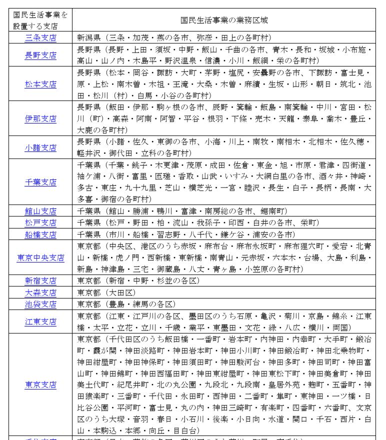
東京都を管轄する日本政策金融公庫支店と担当地域【一覧表】
東京都には、日本政策金融公庫(国民生活事業)の支店が合計14支店あります。
各支店には明確な担当地域が定められており、事業実態の所在地によって担当支店が決まります。
以下は、東京都内の日本政策金融公庫支店と、その主な担当地域を一覧でまとめたものです。
| 東京都を管轄する日本政策金融公庫支店と担当地域【一覧表】 | |
|---|---|
| 支店名 | 業務区域 |
| 東京中央支店 | 中央区、港区のうち赤坂・麻布台・麻布永坂町・麻布狸穴町・愛宕・北青 山・新橋・虎ノ門・西新橋・東新橋・南青山・元赤坂・六本木・台場、大島・利島・ 新島・神津島・三宅・御蔵島・八丈・青ヶ島・小笠原の各町村 |
| 新宿支店 | 新宿・中野・杉並の各区 |
| 大森支店 | 大田区 |
| 池袋支店 | 豊島・練馬の各区 |
| 江東支店 | 江東・江戸川の各区、墨田区のうち石原・亀沢・菊川・京島・錦糸・江東 橋・太平・立花・立川・千歳・業平・東墨田・文花・緑・八広・横川・両国 |
| 東京支店 | 千代田区のうち飯田橋・一番町・岩本町・内神田・内幸町・大手町・鍛冶 町・霞が関・神田淡路町・神田岩本町・神田小川町・神田鍛冶町・神田北乗物町・ 神田紺屋町・神田神保町・神田須田町・神田駿河台・神田多町・神田司町・神田富 山町・神田錦町・神田西福田町・神田東紺屋町・神田東松下町・神田美倉町・神田 美土代町・紀尾井町・北の丸公園・九段北・九段南・皇居外苑・麹町・五番町・神 田猿楽町・三番町・千代田・永田町・西神田・二番町・隼町・東神田・一ツ橋・日 比谷公園・平河町・富士見・丸の内・神田三崎町・有楽町・四番町・六番町、文京 区のうち大塚・音羽・春日・小石川・後楽・小日向・水道・関口・千石・西片・白 山・本駒込・本郷・向丘・目白台 |
| 千住支店 | 足立・葛飾の各区、荒川区のうち荒川・町屋・南千住 |
| 渋谷支店 | 世田谷・渋谷の各区 |
| 五反田支店 | 品川・目黒の各区、港区のうち麻布十番・海岸・港南・芝・芝浦・芝公園・ 芝大門・白金・白金台・高輪・西麻布・浜松町・東麻布・三田・南麻布・元麻布 |
| 上野支店 | 台東区、千代田区のうち神田相生町・神田和泉町・神田佐久間河岸・神田 佐久間町・神田練塀町・神田花岡町・神田平河町・神田松永町・外神田、文京区の うち千駄木・根津・弥生・湯島、墨田区のうち吾妻橋・押上・墨田・堤通・東駒形・ 東向島・本所・向島・横網、北区のうち王子・上中里・岸町・栄町・昭和町・田端・ 田端新町・豊島・東十条・東田端・堀船、荒川区のうち西尾久・西日暮里・東尾久・ 東日暮里 |
| 板橋支店 | 板橋区、北区のうち赤羽・赤羽北・赤羽台・赤羽西・赤羽南・岩淵町・浮 間・王子本町・上十条・神谷・桐ケ丘・志茂・十条台・十条仲原・滝野川・中里・ 中十条・西が丘・西ケ原 |
| 立川支店 | 立川・青梅・府中・昭島・小平・東村山・国分寺・国立・福生・東大和・ 武蔵村山・羽村・あきる野の各市、瑞穂・日の出・檜原・奥多摩の各町村 |
| 三鷹支店 | 武蔵野・三鷹・調布・小金井・狛江・清瀬・東久留米・西東京の各市 |
| 八王子支店 | 八王子・町田・日野・多摩・稲城の各市 |
日本政策金融公庫で融資を受けるなら
日本政策金融公庫の融資は、どの支店が管轄になるかだけでなく、どの制度を選び、事業計画書で何をどう伝えるか、そして面談でどのように説明できるかによって、結果が大きく変わります。特に東京都は支店数が多く、管轄判断を誤ったり、準備が不十分なまま申し込んでしまったことで、本来受けられたはずの融資条件を逃してしまうケースも少なくありません。
日本創業融資センターは、経産省認定の支援機関として、日本政策金融公庫の融資や中小企業経営力強化資金に特化した支援を行っています。これまで日本政策金融公庫の融資支援実績は300件を超え、融資成功率は98%。平均融資額は2,000万円、最大で6,500万円の融資実行をサポートしてきました。
事業計画書の作成や融資申請書類の準備はもちろん、審査面談での受け答えの整理、金融機関との連絡や調整まで、一連の融資プロセスを一気通貫でサポートしている点が大きな強み。対応するのは、融資経験豊富な会計士・税理士・CFO経験者のみで、形式的な書類作成ではなく、事業の実態や強みが正しく伝わる内容を重視しています。
また、着手金は不要で、完全成功報酬制度を採用しているため、融資が決まるまでは費用が一切かかりません。
現在、融資成功に向けた無料相談を受け付けており、融資の可能性判断や中期経営計画に関するアドバイスも無料で行っています。日本政策金融公庫での融資をできるだけ確実に、そしてスムーズに進めたい方は、まずはお気軽に無料相談をご利用ください。
